2020年“国培计划”中西部项目和幼师国培项目实施27问——在线教师培训实施问答
2020-08-10
行业新闻
今年4 月至7 月,由全国中小学幼儿园教师校长培训专家工作组成员组成的专家询导组通过远程会议方式对中西部22 个省(市、自治区)、新疆生产建设兵团的2020 年“国培计划”中西部项目和幼师国培项目规划方案开展了专家询导。询导组从提高培训专业化、细化项目设计、强化项目管理监控等方面精准指导,特别是对在线培训、精准帮扶、分层分类进行了重点指导,为各地优化“国培计划”项目实施提出了专业意见。在此基础之上,专家组根据各地反映的问题和需求编制了《2020“国培计划”中西部项目和幼师国培项目实施27 问》,包含了具体操作事项和案例。本公众号按专题逐期转载供广大教师培训工作者参考学习。
一、在线培训与传统的网络研修、直播、录播有何区别?
在线培训已有多年的历史,在这个发展过程中,我们使用很多名词,如远程培训、网络研修、线上培训、录播、直播、慕课(MOOC)、私播课(SPOC)等等。由于缺乏专业术语的统一界定,因此,同行交流时往往出现对内涵与外延的错位和误解。疫情期间的在线培训快速发展,这些名词更是前所未有地同时出现。因此,教育部在2020年4月23日发布的《中小学幼儿园教师在线培训实施指南》重新定义了在线培训的专有名词,为在领域中进行专业交流打下了“共同语言”的基础。
总的来讲,所有的以网络为载体的培训均称为“在线培训”,而在线培训又分为同步在线培训、异步在线培训与混合在线培训。
总的来讲,相比面对面培训,在线培训在时间、地点、内容上都有更大的弹性,并有助于学习者在平等的氛围内进行沟通与交流;相比在线培训,集中面授在现场感、互动性、社会性、示范性等方面存在优势。因此,我们关注在线培训,并不是要取代以往的面对面培训,最终理想的培训形式必然是在线培训、集中培训、校本研修发挥各自优势,组成有机整体,进行系统规划。
我们现在专注研究和重点实施在线培训有三方面的原因,一是在当前疫情防控常态化的背景下,开展在线培训有着现实必要性;二是对于成人学习而言,在线培训因其时空不限的特征,更方便与成人的日常工作相结合,是特别值得重视与开发的培训模式;三是互联网作为快速崛起的新动能,深刻改变着教育教学方式,线上线下融合的教学能力也是未来教育对教师素质的必然要求。通过合理选择模式、开展专业化设计与统筹,我们可以通过在线培训为教师专业发展打开新天地。
二、随着疫情防控的常态化,已招标项目将线下项目转为在线,应该注意什么问题?
根据疫情防控要求,在确保防疫安全和培训质量的前提下,做好已招标线下项目的在线实施,应注意做好以下工作:
(一)研制在线培训实施细则。要结合已招标项目实际,落实《中小学幼儿园教师在线培训实施指南》要求,制定本省《在线培训实施细则》,明确各个项目实施要求。原则上应坚持原有项目目标和要求不变、原有项目经费总额不变、原有承训机构不变,充分发挥在线培训的优势,合理规避在线培训的局限性,依据各项目不同的目标要求合理选择在线培训方式,优化在线培训方案设计。
(二)指导承训机构修订培训方案。要求各项目承训机构依据《在线培训实施细则》,修订或重新设计线下项目在线培训实施方案,重点落实符合项目目标要求的专家与课程资源、在线平台、专业指导、模式设计、过程管理、绩效评价等。修订后的培训方案要组织专家评审,评审通过并修改完善后实施。要加强对承训机构在线培训能力的指导和培训,组织在线培训交流,及时发现典型、推广经验。
(三)加强过程监管督查。建立动态监管机制,实行承训机构定期报告制度,并组织专家组或委托第三方机构,采取同步跟进、专家抽查、平台数据分析相结合等多种方式,实时监控项目实施情况,及时发现实施过程中的问题,建立基于过程、成果导向、数据驱动、关注发展的全程监测评价体系。
(四)明确项目验收清单。依据《在线培训实施细则》、项目目标和实施方案,基于目标达成度,注重产出导向和成果导向,确定各项目验收清单,实现标准先行、以评促训、精准测评。结合过程评价、网络匿名评估、平台数据分析等多种方式对在线培训项目进行综合评估验收。将考核验收结果及时反馈给各承训主体,作为资质调整、任务分配的重要依据。
(五)加强项目统筹。一是要加强国培-省培-县培-校本培训的项目统筹,重点关注贫困地区乡村教师校园长培训全覆盖区域的项目设置,避免教师同时参与多个项目、登陆多个平台,增加教师负担;二是加强培训内容统筹,落实教师专业发展“任务单”,增加在线课程的选择性,避免同一内容重复培训;三是加强培训环节统筹,建立培训者团队-骨干教师-乡村教师等各级各类项目梯次衔接,理论学习-实践研修整合下行、贯通实施机制。
(六)关注工学矛盾。教师在本地参加在线培训,面临着家庭、工作、学习各方面压力。承训机构要提前下发培训安排,方便教师调整时间,并加强考勤管理,加大考核力度。培训期间,各级教育行政部门和任职学校原则上不得安排参训教师承担教育教学任务,切实保障教师参训时间。
问答
三、承担在线培训项目的机构应具备怎样的条件?
(一)承担同步在线培训的机构应具备以下条件:
1.近年来承担过“国培计划”或省级培训项目,绩效评估成绩优秀的高校或培训机构;
2.有较为丰富的培训经验,有专业的研究人员、授课专家,首席专家应为本单位教师,具有较深学术造诣与丰富培训经验,要组建专业的在线培训管理团队,为在线培训的设计与实施提供专业支持;
3.设计的小班化同步在线培训方案要阐述清楚如何突出按需定制、问题导向、任务驱动、交流互动、成果引领的特点;
4.培训方案设计的同步在线培训模式符合遵循在线学习规律,操作流程清晰,能妥善安排学习时长和频率;
5.有自主开发或合作的支持同步培训的平台,平台要运行稳定,操作便捷,具有直播授课、录播回放、即时互动、课堂监管、并发支持等方面的功能。
(二)承担异步或混合在线教学的机构应具备以下条件:
1.应在2016年及以后承担过国家级或省级的教师在线培训项目,绩效评估成绩优秀的高校或培训机构;
2.承担项目的首席专家原则上应为本单位员工,专家团队成员不少于1/3为本单位员工;
3.培训方案设计的培训模式突出自主选择、自定步调、分班助学的特点;
4.拥有独立版权的、充足的、支持教师自主选学的课程资源,可以满足培训所需;
5.在线课程资源应具有聚焦主题、内容精炼、问题导向、案例丰富等特点,注重关照实践情境,利用任务单、学习支架;
6.支持异步培训的平台要具有资源浏览、主题讨论、作业提交、小组合作、成果分享等在线活动功能,能够通过数据分析与智能推送为教师在线学习提供差异化、个性化支持,并实现全过程评价与管理。
四、在线培训项目经费如何预算?
同步在线培训项目经费标准可参考《2020 年度“国培计划”示范性在线培训经费标准(暂行) 》中相关条文。“不超过 50 人的小班化同步在线培训,经费标准为不高于 60 元/(人˙学时);51 人以上的较大规模同步在线培训,经费标准为不高于 3000 元/学时”。
按照《教育部办公厅 财政部办公厅关于做好2020年中小学幼儿园教师国家级培训计划组织实施工作的通知》(教师厅〔2020〕1号)的要求“完善资金使用细则,加强资金使用监管,保证资金安全。”
项目名称:
培训人数:
培训时长:
经费标准:
经费总额:

五、省级管理部门如何做好在线培训的组织管理?
(一)做好统筹规划。在继续加强责任明确、分工合理、分层递进的国家、省、市、县、校五级培训体系建设的基础上,统筹规划在线培训、集中培训、校本研修等各类教师培训活动,明确在线培训的适用范围,控制大规模同步在线培训的比例。
(二)加强制度建设。要结合本省项目设置与实施需要,依据教师培训《课程标准》与《实施指南》,研制在线培训实施细则,明确在线培训项目实施参与各方的基本职责与行为标准,并将之作为过程指导与绩效评估的依据。要制定和完善中小学教师在线培训学分登记与管理办法。
(三)重视信息安全。要充分认识在线培训给信息安全带来的风险与挑战,制定在线培训的信息安全管理细则,并在过程监管与项目执行中,明确责任主体,制定工作预案。要求项目承训单位提交有关网络舆情监控、教师与学员信息安全保护,专家知识产权保护等相关事宜的承诺书。
(四)组建专家团队。整合本省在线教育领域的高校专家、教研专家,与培训专家共同组建在线培训专家团队,充分发挥专家团队在项目规划、实施指导、绩效评估、标准建设中的作用。要加强专家团队专业能力建设,通过专项培训、任务委托、实战体验等方式不断提升专家团队研究与指导能力。
(五)优化学习环境。省级培训主管部门要督促项目县区和学校做好教师在线培训的组织工作,建立在线培训评价和激励机制。要不断优化教师在线学习的物理环境、技术条件、时间保障与研修氛围,要制定相关预案,确保参训教师不会因为网络信号、学习设备、时间冲突等造成学习延误或效率降低。
(六)强化项目监管。要建立多方协同、基于过程、成果导向、数据驱动、关注发展的监测评价体系,实施在线培训质量管理。通过项目方案审核备案、在线听课巡查、网络匿名评估、平台数据分析等多种方式对在线培训项目进行过程监管与绩效评估,并将评价考核结果及时反馈给各培训任务承担主体,督促改进提升。
(七)实施专业指导。依托专家团队加强在线培训的训前、训中和训后全过程专业指导。训前指导聚焦需求诊断,确定与教学环境相适应的在线培训主题。训中指导关注课程设计与在线交流,强调分层分类与提高互动指数。训后指导重在实践应用与成果萃取,促进问题解决和资源汇聚。
(八)保障培训经费。要依据在线培训组织与实施的实际需求,按照《中小学幼儿园教师国家级培训计划资金管理办法》等文件规定,合理确定培训成本,科学测算费用标准。在线培训的成本主要包括师资成本、课程使用成本、流量成本、技术平台成本、学习支持成本、组织管理成本、管理费(税费)成本等。
六、各承训单位将项目从线下转为在线,应该注意什么问题?
1.了解应对参训者在线学习困难。
(1)技术应用困难。在线培训的教与学主要以网络技术平台为载体,参训教师需要学会使用相关技术平台功能与工具开展学习和管理学习。因此项目实施要有时间上的提前量,有熟悉与熟练的过程,同时增强技术平台的易用性和友好性,尽量减少技术应用困难。
(2)学习环境困难。在线培训的物理环境、技术条件、学习时间、研修氛围在支持和促进有效学习方面往往不如固定教室集中培训,参训者会因为网络信号、学习设备、时间冲突等造成学习延误或效率降低。因此项目实施前,要提醒参训教师关注学习条件要求,营造良好在线学习环境。
2.做好在线培训师资、课程与平台的针对性准备。
(1)优选授课师资。授课专家在原有线下培训授课要求基础上,要熟悉在线培训特征和规律,掌握在线互动的方法与策略,并能够承担预学任务单、学习支架等资源的研发。同时配置满足教学组织需要的教学助理、分组研修辅导教师。
(2)创新课程形式。在线课程要向微型化、情景式、嵌入型、可迁移的目标转型升级,将原有线下培训单元课程进行“碎片化”处理,拆分成若干教学片断,一个片断回应一个教学问题、分析一个教学案例、形成一项教学技能,降低参训教师认知负荷。
(3)优化平台功能。按照“清晰讲授、流畅互动、精细监管、便捷回放”要求完善同步培训直播平台功能,同时对异步培训平台资源浏览、主题研修、作业提交、成果分享、数据分析、智能推送等功能进行持续升级。
3.探索“同步+异步”分层分类研修新模式。
(1)同步异步融合。同步突出“理论引领+方法掌握”,异步重在“实践研磨+生成分享”,同步与异步培训要整体设计、各扬所长、有机融合。课程执行中要科学梳理课堂直播同步学习和个人自主异步学习的教学内容与资源,协同组织,减轻学习负担。
(2)分层分类实施。要依据参训教师职业阶段特征和关键能力要求,选择最适切的在线培训课程形式。新教师突出示范教学,通过模仿习得技能;青年教师突出问题教学,通过解决问题掌握方法;骨干教师突出案例教学,通过课例研磨形成策略。通过课程分层设计,不断提升在线培训资源选学效益、释疑解惑效能、研磨分享效果、教学改进效应。
七、如何根据项目要求选择在线培训方式?
2020年的国培计划包括多个具体项目,如新教师入职培训、青年教师助力培训、骨干教师提升培训、教师培训者团队研修、能力提升工程2.0等等。对于不同项目的不同要求,如何将线下培训转为在线培训呢?
不同的项目有不同的目标指向和内容要求,但从项目要求的流程上,基本上可以由需求诊断、集中研修、在岗实践(跟岗学习、研磨提升、实践创新)、名校访学、展示交流几个环节来概括。
八、如何丰富在线培训的体验,提高学习的吸引力?
在线培训的设计有着丰富的内涵,需要针对目标精心设计,总的来讲,适合成人学习的教学法,在在线培训中也同样适用。在这里,只是提供一些可以快速提升在线培训体验的小策略。
1.面向大规模同步在线培训
这种方式下学员人数比较多,讲授内容以通识性为主,互动要求不高,重点在于保证学员们真正在学习与思考。
通过各种方式花式打卡,如问卷中包括姓名和“今天天气”、“今天主讲教师的姓名”等,目的不是判断对错,而是做好签到。
由专家事先设计好问题,并在讲座前提供给学员,告诉学员在互动环节会随机提问。
专家的连续讲授时间一般不要超过40分钟,然后设20分钟的互动环节。
允许静默时间,让学员们有充分的时间来提问题。
事先指定好学员在讨论环节提问。
由专家或助学教师设置好讨论题,随机指定学员来回答。
根据专家的报告,事先做好测试题,测试成绩作为重要的培训证据。
通过“小纸条”等方式,收集学员们的反馈。
事先安排好学员做课间操的引导者。
2.面向小班化在线培训
在小班化的情况下(不超过50人),可以采用同步、异步和混合的多种方式,扩大学习体验的方式会更加灵活和多样。而增强学员体验的主要努力方向是“以学员为中心”,多引导、少讲授。
自我介绍。开班时,花一些时间,开放视频功能,让学员们自我介绍。
评估先行。开班时,要将整个培训的评价介绍清楚,包括打卡、发言、测试、任务完成等等,提高学员的培训参与度。
积分鼓励。对于打卡、问卷、回答问题、晒自学笔记等,都设置一定的积分,这些积分可以作为最为评价的加分项。
任务驱动。为学员们布置微讲座、微能力实践、公开课等任务,提高学员参与的动机与效果。如某个培训中,涉及到9个教学法。于是班级里分了9个小组,在自学材料的基础上进行备课,分别进行10分钟的讲授,而主讲教师重点是做点评、补充和纠偏。
一、在线培训与传统的网络研修、直播、录播有何区别?
在线培训已有多年的历史,在这个发展过程中,我们使用很多名词,如远程培训、网络研修、线上培训、录播、直播、慕课(MOOC)、私播课(SPOC)等等。由于缺乏专业术语的统一界定,因此,同行交流时往往出现对内涵与外延的错位和误解。疫情期间的在线培训快速发展,这些名词更是前所未有地同时出现。因此,教育部在2020年4月23日发布的《中小学幼儿园教师在线培训实施指南》重新定义了在线培训的专有名词,为在领域中进行专业交流打下了“共同语言”的基础。
总的来讲,所有的以网络为载体的培训均称为“在线培训”,而在线培训又分为同步在线培训、异步在线培训与混合在线培训。
总的来讲,相比面对面培训,在线培训在时间、地点、内容上都有更大的弹性,并有助于学习者在平等的氛围内进行沟通与交流;相比在线培训,集中面授在现场感、互动性、社会性、示范性等方面存在优势。因此,我们关注在线培训,并不是要取代以往的面对面培训,最终理想的培训形式必然是在线培训、集中培训、校本研修发挥各自优势,组成有机整体,进行系统规划。
我们现在专注研究和重点实施在线培训有三方面的原因,一是在当前疫情防控常态化的背景下,开展在线培训有着现实必要性;二是对于成人学习而言,在线培训因其时空不限的特征,更方便与成人的日常工作相结合,是特别值得重视与开发的培训模式;三是互联网作为快速崛起的新动能,深刻改变着教育教学方式,线上线下融合的教学能力也是未来教育对教师素质的必然要求。通过合理选择模式、开展专业化设计与统筹,我们可以通过在线培训为教师专业发展打开新天地。
二、随着疫情防控的常态化,已招标项目将线下项目转为在线,应该注意什么问题?
根据疫情防控要求,在确保防疫安全和培训质量的前提下,做好已招标线下项目的在线实施,应注意做好以下工作:
(一)研制在线培训实施细则。要结合已招标项目实际,落实《中小学幼儿园教师在线培训实施指南》要求,制定本省《在线培训实施细则》,明确各个项目实施要求。原则上应坚持原有项目目标和要求不变、原有项目经费总额不变、原有承训机构不变,充分发挥在线培训的优势,合理规避在线培训的局限性,依据各项目不同的目标要求合理选择在线培训方式,优化在线培训方案设计。
(二)指导承训机构修订培训方案。要求各项目承训机构依据《在线培训实施细则》,修订或重新设计线下项目在线培训实施方案,重点落实符合项目目标要求的专家与课程资源、在线平台、专业指导、模式设计、过程管理、绩效评价等。修订后的培训方案要组织专家评审,评审通过并修改完善后实施。要加强对承训机构在线培训能力的指导和培训,组织在线培训交流,及时发现典型、推广经验。
(三)加强过程监管督查。建立动态监管机制,实行承训机构定期报告制度,并组织专家组或委托第三方机构,采取同步跟进、专家抽查、平台数据分析相结合等多种方式,实时监控项目实施情况,及时发现实施过程中的问题,建立基于过程、成果导向、数据驱动、关注发展的全程监测评价体系。
(四)明确项目验收清单。依据《在线培训实施细则》、项目目标和实施方案,基于目标达成度,注重产出导向和成果导向,确定各项目验收清单,实现标准先行、以评促训、精准测评。结合过程评价、网络匿名评估、平台数据分析等多种方式对在线培训项目进行综合评估验收。将考核验收结果及时反馈给各承训主体,作为资质调整、任务分配的重要依据。
(五)加强项目统筹。一是要加强国培-省培-县培-校本培训的项目统筹,重点关注贫困地区乡村教师校园长培训全覆盖区域的项目设置,避免教师同时参与多个项目、登陆多个平台,增加教师负担;二是加强培训内容统筹,落实教师专业发展“任务单”,增加在线课程的选择性,避免同一内容重复培训;三是加强培训环节统筹,建立培训者团队-骨干教师-乡村教师等各级各类项目梯次衔接,理论学习-实践研修整合下行、贯通实施机制。
(六)关注工学矛盾。教师在本地参加在线培训,面临着家庭、工作、学习各方面压力。承训机构要提前下发培训安排,方便教师调整时间,并加强考勤管理,加大考核力度。培训期间,各级教育行政部门和任职学校原则上不得安排参训教师承担教育教学任务,切实保障教师参训时间。
问答
三、承担在线培训项目的机构应具备怎样的条件?
(一)承担同步在线培训的机构应具备以下条件:
1.近年来承担过“国培计划”或省级培训项目,绩效评估成绩优秀的高校或培训机构;
2.有较为丰富的培训经验,有专业的研究人员、授课专家,首席专家应为本单位教师,具有较深学术造诣与丰富培训经验,要组建专业的在线培训管理团队,为在线培训的设计与实施提供专业支持;
3.设计的小班化同步在线培训方案要阐述清楚如何突出按需定制、问题导向、任务驱动、交流互动、成果引领的特点;
4.培训方案设计的同步在线培训模式符合遵循在线学习规律,操作流程清晰,能妥善安排学习时长和频率;
5.有自主开发或合作的支持同步培训的平台,平台要运行稳定,操作便捷,具有直播授课、录播回放、即时互动、课堂监管、并发支持等方面的功能。
(二)承担异步或混合在线教学的机构应具备以下条件:
1.应在2016年及以后承担过国家级或省级的教师在线培训项目,绩效评估成绩优秀的高校或培训机构;
2.承担项目的首席专家原则上应为本单位员工,专家团队成员不少于1/3为本单位员工;
3.培训方案设计的培训模式突出自主选择、自定步调、分班助学的特点;
4.拥有独立版权的、充足的、支持教师自主选学的课程资源,可以满足培训所需;
5.在线课程资源应具有聚焦主题、内容精炼、问题导向、案例丰富等特点,注重关照实践情境,利用任务单、学习支架;
6.支持异步培训的平台要具有资源浏览、主题讨论、作业提交、小组合作、成果分享等在线活动功能,能够通过数据分析与智能推送为教师在线学习提供差异化、个性化支持,并实现全过程评价与管理。
四、在线培训项目经费如何预算?
同步在线培训项目经费标准可参考《2020 年度“国培计划”示范性在线培训经费标准(暂行) 》中相关条文。“不超过 50 人的小班化同步在线培训,经费标准为不高于 60 元/(人˙学时);51 人以上的较大规模同步在线培训,经费标准为不高于 3000 元/学时”。
按照《教育部办公厅 财政部办公厅关于做好2020年中小学幼儿园教师国家级培训计划组织实施工作的通知》(教师厅〔2020〕1号)的要求“完善资金使用细则,加强资金使用监管,保证资金安全。”
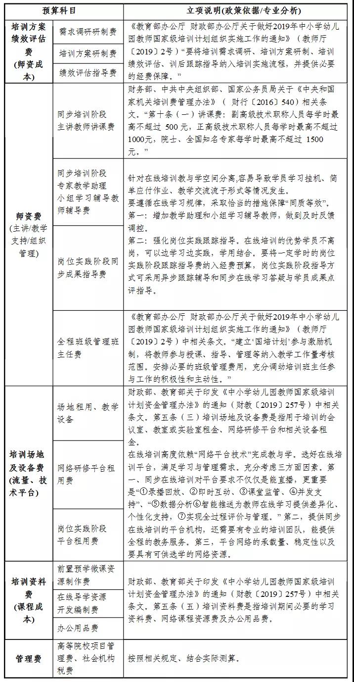
各省要依据教育部教师工作司、财务司关于印发《中小学幼儿园教师在线培训实施指南》的通知要求“经费成本包括师资成本、课程使用成本、流量成本、技术平台成本、学习支持成本、组织管理成本、管理费(税费)成本等”。
研制同步在线培训项目经费管理细则,具体预算科目及立项依据见表2。
研制并指导承训单位做好国培计划(2020)——同步在线培训项目经费预算,预算表可参考表3。
下图 同步在线培训项目经费预算科目
项目名称:
培训人数:
培训时长:
经费标准:
经费总额:

五、省级管理部门如何做好在线培训的组织管理?
(一)做好统筹规划。在继续加强责任明确、分工合理、分层递进的国家、省、市、县、校五级培训体系建设的基础上,统筹规划在线培训、集中培训、校本研修等各类教师培训活动,明确在线培训的适用范围,控制大规模同步在线培训的比例。
(二)加强制度建设。要结合本省项目设置与实施需要,依据教师培训《课程标准》与《实施指南》,研制在线培训实施细则,明确在线培训项目实施参与各方的基本职责与行为标准,并将之作为过程指导与绩效评估的依据。要制定和完善中小学教师在线培训学分登记与管理办法。
(三)重视信息安全。要充分认识在线培训给信息安全带来的风险与挑战,制定在线培训的信息安全管理细则,并在过程监管与项目执行中,明确责任主体,制定工作预案。要求项目承训单位提交有关网络舆情监控、教师与学员信息安全保护,专家知识产权保护等相关事宜的承诺书。
(四)组建专家团队。整合本省在线教育领域的高校专家、教研专家,与培训专家共同组建在线培训专家团队,充分发挥专家团队在项目规划、实施指导、绩效评估、标准建设中的作用。要加强专家团队专业能力建设,通过专项培训、任务委托、实战体验等方式不断提升专家团队研究与指导能力。
(五)优化学习环境。省级培训主管部门要督促项目县区和学校做好教师在线培训的组织工作,建立在线培训评价和激励机制。要不断优化教师在线学习的物理环境、技术条件、时间保障与研修氛围,要制定相关预案,确保参训教师不会因为网络信号、学习设备、时间冲突等造成学习延误或效率降低。
(六)强化项目监管。要建立多方协同、基于过程、成果导向、数据驱动、关注发展的监测评价体系,实施在线培训质量管理。通过项目方案审核备案、在线听课巡查、网络匿名评估、平台数据分析等多种方式对在线培训项目进行过程监管与绩效评估,并将评价考核结果及时反馈给各培训任务承担主体,督促改进提升。
(七)实施专业指导。依托专家团队加强在线培训的训前、训中和训后全过程专业指导。训前指导聚焦需求诊断,确定与教学环境相适应的在线培训主题。训中指导关注课程设计与在线交流,强调分层分类与提高互动指数。训后指导重在实践应用与成果萃取,促进问题解决和资源汇聚。
(八)保障培训经费。要依据在线培训组织与实施的实际需求,按照《中小学幼儿园教师国家级培训计划资金管理办法》等文件规定,合理确定培训成本,科学测算费用标准。在线培训的成本主要包括师资成本、课程使用成本、流量成本、技术平台成本、学习支持成本、组织管理成本、管理费(税费)成本等。
六、各承训单位将项目从线下转为在线,应该注意什么问题?
1.了解应对参训者在线学习困难。
(1)技术应用困难。在线培训的教与学主要以网络技术平台为载体,参训教师需要学会使用相关技术平台功能与工具开展学习和管理学习。因此项目实施要有时间上的提前量,有熟悉与熟练的过程,同时增强技术平台的易用性和友好性,尽量减少技术应用困难。
(2)学习环境困难。在线培训的物理环境、技术条件、学习时间、研修氛围在支持和促进有效学习方面往往不如固定教室集中培训,参训者会因为网络信号、学习设备、时间冲突等造成学习延误或效率降低。因此项目实施前,要提醒参训教师关注学习条件要求,营造良好在线学习环境。
2.做好在线培训师资、课程与平台的针对性准备。
(1)优选授课师资。授课专家在原有线下培训授课要求基础上,要熟悉在线培训特征和规律,掌握在线互动的方法与策略,并能够承担预学任务单、学习支架等资源的研发。同时配置满足教学组织需要的教学助理、分组研修辅导教师。
(2)创新课程形式。在线课程要向微型化、情景式、嵌入型、可迁移的目标转型升级,将原有线下培训单元课程进行“碎片化”处理,拆分成若干教学片断,一个片断回应一个教学问题、分析一个教学案例、形成一项教学技能,降低参训教师认知负荷。
(3)优化平台功能。按照“清晰讲授、流畅互动、精细监管、便捷回放”要求完善同步培训直播平台功能,同时对异步培训平台资源浏览、主题研修、作业提交、成果分享、数据分析、智能推送等功能进行持续升级。
3.探索“同步+异步”分层分类研修新模式。
(1)同步异步融合。同步突出“理论引领+方法掌握”,异步重在“实践研磨+生成分享”,同步与异步培训要整体设计、各扬所长、有机融合。课程执行中要科学梳理课堂直播同步学习和个人自主异步学习的教学内容与资源,协同组织,减轻学习负担。
(2)分层分类实施。要依据参训教师职业阶段特征和关键能力要求,选择最适切的在线培训课程形式。新教师突出示范教学,通过模仿习得技能;青年教师突出问题教学,通过解决问题掌握方法;骨干教师突出案例教学,通过课例研磨形成策略。通过课程分层设计,不断提升在线培训资源选学效益、释疑解惑效能、研磨分享效果、教学改进效应。
七、如何根据项目要求选择在线培训方式?
2020年的国培计划包括多个具体项目,如新教师入职培训、青年教师助力培训、骨干教师提升培训、教师培训者团队研修、能力提升工程2.0等等。对于不同项目的不同要求,如何将线下培训转为在线培训呢?
不同的项目有不同的目标指向和内容要求,但从项目要求的流程上,基本上可以由需求诊断、集中研修、在岗实践(跟岗学习、研磨提升、实践创新)、名校访学、展示交流几个环节来概括。
八、如何丰富在线培训的体验,提高学习的吸引力?
在线培训的设计有着丰富的内涵,需要针对目标精心设计,总的来讲,适合成人学习的教学法,在在线培训中也同样适用。在这里,只是提供一些可以快速提升在线培训体验的小策略。
1.面向大规模同步在线培训
这种方式下学员人数比较多,讲授内容以通识性为主,互动要求不高,重点在于保证学员们真正在学习与思考。
通过各种方式花式打卡,如问卷中包括姓名和“今天天气”、“今天主讲教师的姓名”等,目的不是判断对错,而是做好签到。
由专家事先设计好问题,并在讲座前提供给学员,告诉学员在互动环节会随机提问。
专家的连续讲授时间一般不要超过40分钟,然后设20分钟的互动环节。
允许静默时间,让学员们有充分的时间来提问题。
事先指定好学员在讨论环节提问。
由专家或助学教师设置好讨论题,随机指定学员来回答。
根据专家的报告,事先做好测试题,测试成绩作为重要的培训证据。
通过“小纸条”等方式,收集学员们的反馈。
事先安排好学员做课间操的引导者。
2.面向小班化在线培训
在小班化的情况下(不超过50人),可以采用同步、异步和混合的多种方式,扩大学习体验的方式会更加灵活和多样。而增强学员体验的主要努力方向是“以学员为中心”,多引导、少讲授。
自我介绍。开班时,花一些时间,开放视频功能,让学员们自我介绍。
评估先行。开班时,要将整个培训的评价介绍清楚,包括打卡、发言、测试、任务完成等等,提高学员的培训参与度。
积分鼓励。对于打卡、问卷、回答问题、晒自学笔记等,都设置一定的积分,这些积分可以作为最为评价的加分项。
任务驱动。为学员们布置微讲座、微能力实践、公开课等任务,提高学员参与的动机与效果。如某个培训中,涉及到9个教学法。于是班级里分了9个小组,在自学材料的基础上进行备课,分别进行10分钟的讲授,而主讲教师重点是做点评、补充和纠偏。
声明:本文源自网络,由乐教科技整合整理,如有版权问题,请及时联系我司,我们会尽快处理。

